| নং | শিরোনাম | সেবার ধাপ | কার্যকলাপ |
|---|---|---|---|
| | |||
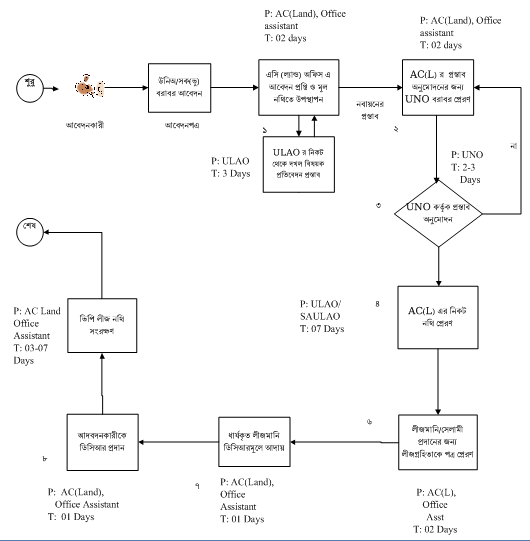
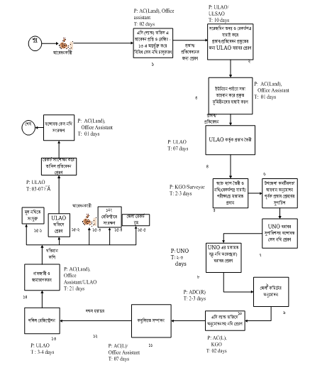
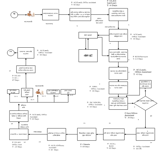
| ১ | অকৃষি খাসজমি বন্দোবস্ত | দেখুন | |
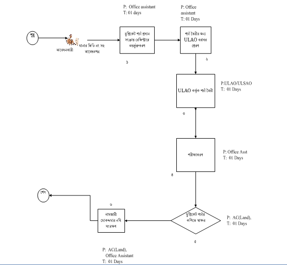
| ২ | নামজারী প্রক্রিয়া | দেখুন | |
| ৩ | আদালতের আদেশের প্রেক্ষিতে নামজারী | দেখুন | |
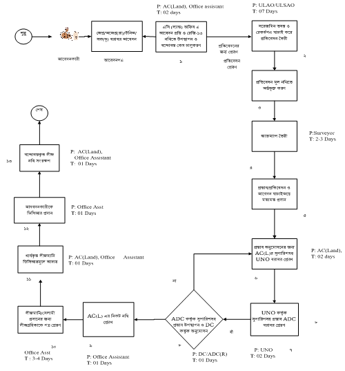
| ৪ | কৃষি খাসজমি বন্দোবস্ত | দেখুন | |
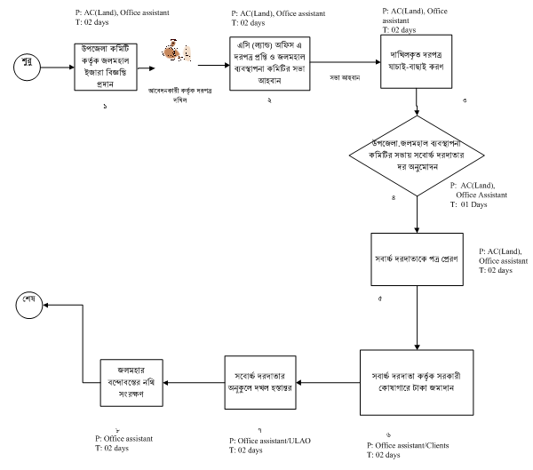
| ৫ | জলমহাল ইজারা | দেখুন | |
| ৬ | চান্দিনা ভিটি বন্দোবস্ত | দেখুন | |
| ৭ | অর্পিত সম্পত্তির ইজারাদার পরিবর্তন | দেখুন | |
| ৮ | অর্পিত সম্পত্তি ইজারা | দেখুন | |
| ৯ | নামজারী খতিয়ান প্রাপ্তি | দেখুন | |
| ১০ | খতিয়ানের নকল প্রাপ্তি | দেখুন |